Informes de investigación o trabajos de grado


Uso de colores como estrategia didáctica para reconocer hormigas obtenidas de pasturas degradadas en fincas ganaderas de Caquetá, Colombia*

Using colors as a teaching strategy to identify ants collected from degraded pastures on cattle farms in Caquetá, Colombia

Uso de cores como estratégia de ensino para reconhecer formigas obtidas de pastagens degradadas em fazendas de gado em Caquetá, Colômbia



Julio César Blanco-Rodríguez 1
María Antonia Montilla-Rodríguez 2
Cristian David Fandiño Vargas 3

1 0000-0003-0422-8996
Universidad de la Amazonia, Colombia
ju.blanco@udla.edu.co

2 0000-0001-8092-4390
Universidad de la Amazonia, Colombia
ma.montilla@udla.edu.co

3 0009-0009-8784-7506
Universidad de la Amazonia, Colombia
c.fandino@udla.edu.co


* Este artículo es derivado del proyecto "Ensamblaje de formícidos en pasturas con diferentes estados de degradación", con código interno G-008, derivado de la tesis de doctorado en Ciencias Naturales y Desarrollo Sustentable "Hormigas como bioindicadoras de estados de degradación de pasturas en Caquetá - Colombia", de la Vicerrectoría de Investigaciones e Innovación de la Universidad de la Amazonia.


Artículo no arbitrado.


Para citar este artículo / to reference this article / para citar este artigo Blanco-Rodríguez, J. C., Fandiño, C. D. y Montilla-Rodríguez, M. A. (2025). Uso de colores como estrategia didáctica para reconocer hormigas obtenidas de pasturas degradadas en fincas ganaderas de Caquetá, Colombia. Educación y Educadores, 28(2), e2821. https://doi.org/10.5294/edu.2025.28.2.1



Resumen

Los profesionales de áreas como la zootecnia y la medicina veterinaria presentan dificultades para el estudio de insectos asociados a sistemas de producción pecuaria, ya que la entomología no se profundiza en su formación. Es por esto que, durante un proceso de investigación relacionado con hormigas en áreas de pastura de la Amazonia colombiana, se usaron marcas de color como estrategia didáctica que permite aprovechar estímulos visuales en la memorización de denominaciones de subfamilias y géneros reconocidos. Todas las identificaciones de hormigas fueron validadas por personal experto del Laboratorio de Entomología de la Universidad de la Amazonia (LEUA). Se evaluó la capacidad de memoria asociada al color en todos los estudiantes que hicieron parte del grupo de trabajo y se encontró que los colores rojo, amarillo, naranja y fucsia se asociaron con una mayor retención de memoria de los individuos; el color piel, el blanco y el gris se relacionaron con un mayor rendimiento en los tiempos de memoria; los colores marrón y azul presentaron menor influencia en el reconocimiento, mientras que el verde los superó, pese a que se obtuvieron tiempos de asociación inferiores al rojo y amarillo. De la investigación se puede deducir que la asociación forma-color fortalece la memoria, lo cual puede considerarse para ejercicios de reconocimiento de especímenes de pequeño tamaño que presentan similaridades en procesos de entrenamiento de estudiantes o investigadores.

Palabras clave: Color; didáctica; educación, medicina veterinaria, producción ganadera.


Abstract

Animal science and veterinary medicine professionals encounter challenges when studying insects associated with livestock production systems because their training does not comprehensively cover entomology. Therefore, during a research project focused on ants in the pasture areas of the Colombian Amazon, color markings were employed as a didactic strategy to enhance visual stimuli for memorizing subfamily and genus names. All ant identifications were validated by experts from the Entomology Laboratory at the University of the Amazon - LEUA. The memory capacity linked to color was assessed among all students involved in the research group, revealing that red, yellow, orange, and fuchsia were associated with improved memory retention for individual recognition. Skin tones, white and gray, demonstrated better memory performance times. In contrast, brown and blue had a lesser impact on recognition, while green performed better but showed lower association times than red and yellow. From the research, it can be inferred that the shape-color association strengthens Memory recognition exercises involve small specimens that share similarities in the training processes of students or researchers.

Keywords: Color; didactics; education; veterinary medicine; livestock production.


Resumo

Profissionais de áreas como Zootecnia e Medicina Veterinária e Zootecnia enfrentam dificuldades no estudo de insetos associados a sistemas de produção pecuária, pois a entomologia não éprofundamente abordada em suaformação. Por isso, durante um processo de pesquisa relacionado com formigas em áreas de pastagem da Amazónia colombiana, marcas de cor foram utilizadas como estratégia didática para aproveitar estímulos visuais na memorização de denominações de subfamílias e géneros reconhecidos. Toda as identificações das formigas foram validadas por especialistas do Laboratório de Entomologia da Universidade da Amazónia - LEUA. A capacidade de memória associada à cor foi avaliada entre todos os estudantes que fizeram parte do grupo de trabalho, constatando-se que vermelho, amarelo, laranja e fúcsia estavam ligados a uma maior retenção de memória para a associação dos indivíduos. Tons de pele, branco e cinza foram reconhecidos por sua relação com um melhor desempenho nos tempos de memória. Por outro lado, as cores marrom e azul tiveram menor influência no reconhecimento, enquanto o verde teve um desempenho superior, embora tenha apresentado tempos de associação inferiores ao vermelho e amarelo. A pesquisa permite inferir que a associação forma-cor fortalece a memória, o que pode ser considerado para exercícios de reconhecimento de pequenos espécimes que apresentam semelhanças em processos de treinamento de estudantes ou pesquisadores.

Palavras-chave: Cor; didática;; educação, medicina veterinária, produção pecuária.



Algunas investigaciones en programas de pregrado relacionados con ciencias pecuarias incluyen especies no convencionales presentes en los sistemas de producción, que no han hecho parte del proceso de formación de los estudiantes (Gholami et al., 2016), pero son abordadas en la práctica científica (González y Flores, 2023) mediante herramientas pedagógicas y didácticas (Quintero et al., 2008) que complementan el perfil de los futuros profesionales (Peña y Vargas, 2020); sin embargo, este tipo de experiencias son un desafío, ya que los estudiantes universitarios actuales (Raphelson, 2014) requieren estrategias innovadoras (González y Hernández, 2021) como parte de procesos de aprendizaje por descubrimiento (Yépez et al., 2024).

La formación en medicina veterinaria y zootecnia incluye algunos insectos de interés en salud ani­mal y salud pública, pero la entomología zootécnica, que responde a la interacción de los insectos con los sistemas de producción animal, no se reconoce, debido a la poca relevancia que se otorga a la ecología de sistemas pecuarios y a la falta de herramientas didácticas y claves útiles para la enseñanza de la identificación de insectos (Groß et al., 2020). Considerando que en algunas familias, como la Formicidae, existen suficientes insumos para el reconocimiento de subfamilias y géneros (Fernández et al., 2019), esas herramientas podrían adaptarse a procesos pedagógicos basados en entomología cultural (Álvarez, 2021) dirigidos a estudiantes universitarios no biólogos.

Esta situación comporta desconocimiento por parte de los profesionales en zootecnia y medicina veterinaria respecto de la relación entre organismos y humanos en los sistemas de producción y suscita errores en aspectos como la gestión de pastoreo (Feltran-Barbieri y Féres, 2021), el cálculo de capacidad de carga animal (Khazieva et al., 2022), la relación suelo-planta (Spain y Gualdrón, 1991) y los cambios en las poblaciones (Radnan y Eldridge, 2018) de diferentes organismos (Cabrera et al., 2022), todo lo cual afecta la producción y la salud animal, con efectos sobre la salud humana (Bello, 2021).

Por lo anterior, el presente documento tiene como objeto exteriorizar los resultados del uso de marcas de colores como estrategia didáctica para reforzar el aprendizaje (Kumi et al., 2012) a través de estímulos visuales (Liew et al., 2022) que facilitan el reconocimiento y memorización de rasgos distintivos (Brédart, 2019) de subfamilias y géneros de hormigas (Fernández et al., 2019). Tales resultados en reconocimiento y memorización son necesarios para el logro de los objetivos de un proceso de investigación que evalúa el ensamblaje de hormigas en pasturas con diferentes estados de degradación, en un paisaje de lomerío de alta intervención en el departamento de Caquetá (Colombia), con la participación de estudiantes y docentes de la Facultad de Medicina Veterinaria y Zootecnia. Se busca así estimular el interés en niveles de complejidad superior (Pinchao et al., 2019) que promueven la capacidad de aprender a aprender (Vázquez et al., 2024).

Con la estrategia didáctica implementada se busca: generar reacciones al color (Castiblanco y Murcia, 2019); contribuir a un aprendizaje significativo (Mohammad, 2022) sobre subfamilias y géneros de hormigas, gracias a su uso en el diseño de materiales o herramientas en los ambientes de aprendizaje (Ortiz, 2025); estimular la memoria de trabajo visual y la información sensorial, que subyacen a la capacidad cognitiva (Brady et al., 2016); e influenciar la memoria episódica y semántica (Cao et al., 2025), que se fortalece cuando se incluye información conceptual (Li et al., 2020).

El conocimiento adquirido promueve una visión holística de los diferentes sistemas (Andersen, 2021) en el manejo agropecuario (Radnan y Eldridge, 2018), puntualmente a través de las hormigas (Eldridge et al., 2020), consideradas como bioindicadoras (Chowdhury et al., 2023) que aportan a la optimización del manejo de las pasturas (Paiva et al., 2020) y la producción y salud animal (Borowiec et al., 2021), lo que permite entender cambios en los sistemas de pastoreo (Nash et al., 2004) como aporte a la gana-dería, que es la actividad económica más relevante en el sector pecuario colombiano (Bravo, 2020).

Método

Como participantes, se contó con un total de 14 estudiantes del programa de Medicina Veterinaria y Zootecnia, que hicieron parte del proyecto "Ensamblaje de formícidos en pasturas con diferentes estados de degradación" con código interno G-008 de la Vicerrectoría de Investigaciones e Innovación de la Universidad de la Amazonia, derivado de la tesis de Doctorado en Ciencias Naturales y Desarrollo Sustentable "Hormigas como bioindicadoras de estados de degradación de pasturas en Caquetá - Colombia". En cuanto al componente formativo asociado al uso de colores como estrategia didáctica para reconocer los especímenes, este corresponde a una investigación en el área de formación específica enfocada en sistemas sostenibles de producción animal (MEN, 2003).

Los estudiantes desarrollaron sus opciones de grado apoyando actividades de campo para la obtención de especímenes y el trabajo de laboratorio para su identificación, durante la fase correspondiente al proyecto mencionado. Todos, incluso los docentes coinvestigadores y el líder del proyecto, poseían experiencia en producción pecuaria y degradación de pasturas, pero no contaban con formación en entomología asociada a mirmecología; por tal razón, el equipo de trabajo fue inicialmente capacitado por profesionales del Laboratorio de Entomología de la Universidad de la Amazonia (LEUA), sobre el proceso de montaje, curaduría e identificación.

En cuanto al origen de los especímenes utilizados en el estudio, las hormigas empleadas para el estudio fueron capturadas en 260 puntos de muestreo, ubicados en 52 pasturas de 19 unidades productivas bovinas, distribuidas en paisaje de lomerío de alta intervención (Betancur et al., 2015) en el departamento de Caquetá (Colombia), capturadas con aspirador entomológico, mediante metodología modificada a partir de Sanabria-Blandón y Chacón (2011) y usando trampas Pitfall (Kim et al., 2021) con doble atrayente (Schmidt y Solar, 2010). Se obtuvieron 16.044 especímenes, los cuales fueron sometidos a eutanasia considerando los criterios de la AVMA (2020). Todo el procedimiento fue avalado por el Comité de Ética, Bioética y Bienestar Animal (CEBBA) de la Universidad de la Amazonia. Las hormigas obtenidas en campo se trasladaron al Laboratorio de Entomología de la Universidad de la Amazonia, donde se sometieron a limpieza, conservación (Fernández et al., 2019), identificación y etiquetado (Peña, 2023), respetando los protocolos exigidos (LEUA, 2019).

Para el reconocimiento de subfamilias y géneros a través de colores se consideraron los preceptos de Borowiec et al. (2021) y los fundamentos de Fernández et al. (2019), respecto a claves de subfamilias, con apoyo en el uso de plataformas como Antweb v8.87, Antmaps.org, Antwiki.org y AntCat (2024). Las hormigas se agruparon teniendo en cuenta similitudes de pilosidad, escultura, tegumento y variación en número de partes de apéndices (Fernández et al., 2019), así como características morfológicas de la cabeza, mesosoma, peciolo, gáster, antenas, membra­nas o suturas (Borowiec et al, 2021).

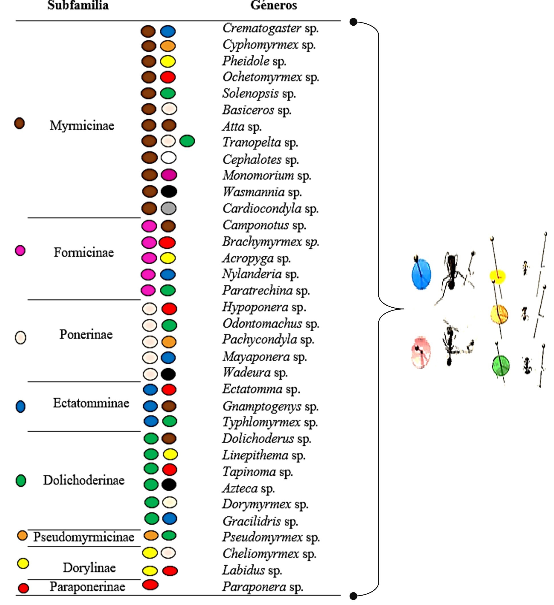
Inicialmente, a los individuos identificados respecto a subfamilia se les asignaron colores marrón, rojo, amarillo, naranja, verde, azul, fucsia y piel, obtenidos de papel iris con el uso de perforadora y fijados con alfileres (Figura 1). A continuación, se asignó una segunda marca de color para géneros de hormigas, usando los colores azul celeste, rojo, amarillo, marrón, piel, verde, fucsia, naranja, azul ártico, negro, blanco y gris (Figura 1). Se manejaron las mismas herramientas y fuentes de identificación que se usaron para las subfamilias, empleando constantemente individuos de muestra para asociar los especímenes (Hidalgo, 2020). No se utilizaron nombres de colores como referencia en la identificación de los especímenes, ya que estas no presentan un efecto sobre la memoria (Sajnani y Chaturvedi, 2021).

Figura 1. Marcas de color para reconocer subfamilias y géneros de hormigas

Fuente: elaboración propia.


El proceso de identificación de subfamilias a las que pertenecía cada uno de los individuos tuvo una duración de tres meses y el de identificación de géneros duró nueve meses, hasta su entrega. Cada espécimen marcado con colores fue sometido a validación por expertos que apoyan al LEUA. Finalmente, se eliminaron las marcas de color, con el objeto de rotular cada espécimen e ingresar los datos requeridos en plantilla del sistema de información biológica de Colombia (SIB) y hacer entrega formal a la colección biológica del laboratorio.

En cuanto a la evaluación de la memoria en el proceso de asignación de colores, una vez finalizado el trabajo en el laboratorio y la identificación de subfamilias y géneros, se evaluó la capacidad de memoria asociada al color (Khan y Liu, 2020), usando imágenes de especímenes obtenidas durante todo el estudio y registrando el tiempo de reconocimiento de cada espécimen a los 14 estudiantes de Medicina Veterinaria y Zootecnia que finalizaban su formación universitaria y se dedicaban a apoyar el proceso investigación. Con los datos obtenidos, se realizó un análisis multivariado a partir de coordenadas principales, mediante el software Infostat/Profesional® versión 2020, estudiando la relación entre el tiempo de reconocimiento de subfamilias y géneros a los que pertenecía cada individuo observado por los estudiantes y las marcas de color asignadas a cada uno.

Resultados

Tiempo de memoria asociado al reconocimiento de subfamilias

En la Figura 2 se puede evidenciar que CP1 captura la mayor variabilidad, lo que sugiere que los colores asignados a cada subfamilia tienen un efecto importante en el tiempo de identificación. Se encontró que para aquellas subfamilias en las que se usaron marcas de color rojo (Paraponerinae) y amarillo (Dorylinae) se registró un tiempo similar, con medias de 9 y 10 segundos respectivamente, con una diferencia promedio de 1,4 segundos.

Los especímenes relacionados con las marcas de color naranja (Pseudomyrmecinae), fucsia (Formicinae) y piel (Ponerinae) demandaron un promedio de 12, 13 y 15 segundos, respectivamente, para ser reconocidos, con diferencias promedio de 2,2 segundos entre Ponerinae y Pseudomyrmecinae; de 1,9 segundos entre Ponerinae y Formicinae, y de 1,5 segundos entre Pseudomyrmecinae y Formicinae. Posteriormente, se observó una relación cercana entre los colores marrón (Myrmicinae) y azul celeste (Ectatomminae), con un tiempo promedio necesario para reconocimiento de 20 y 21 segundos, y una diferencia de 2,8 segundos, al comparar los resultados obtenidos por todos los investigadores. En ambos casos, se observó una diferencia de 7 segundos respecto a la marca de color rojo. El mayor tiempo requerido por los investigadores para reconocer una subfamilia se observó con el color verde (Dolichoderinae), que necesitó un promedio de 26 segundos para recordar la clasificación de los individuos, con una diferencia aproximada de 10,1 segundos respecto a los individuos que fueron reconocidos con mayor facilidad apoyados en las marcas de colores.

Tiempo de memoria asociado al reconocimiento de géneros

La mayor parte de la variabilidad en los datos se encuentra explicada por CP1 (Figura 3), respecto a la relación entre las marcas de color y el tiempo de memoria para el reconocimiento de géneros, donde el género Cephalotes sp., con marca de color blanco, presentó el menor tiempo, con una media de 2,7 minutos, seguido de los géneros Cheliomyrmex sp, Ec-tatomma sp, Brachymyrmex sp., Paraponera sp, Hypoponera sp. y Ochetomyrmex sp., todos marcados con el color rojo, con un promedio de tiempo requerido para su reconocimiento de 9 minutos; sin embargo, dentro de este grupo, Tapinoma sp. requirió un tiempo promedio de 21 minutos, considerando que su revisión fue pobre, debido a que la población hallada fue de tan solo 9 individuos y su tamaño (Pinto, 2023) hace compleja su identificación y, por ende, su memorización o reconocimiento, de modo que se obtuvo una diferencia de 7 minutos respecto a los demás géneros marcados con rojo.

Figura 2. Distancia entre tiempos de reconocimiento de subfamilias de hormigas a través de marcas de color

Fuente: elaboración propia.


Los géneros con marca de color amarillo también se relacionaron con menor tiempo requerido para su reconocimiento, pero se observó que Linepithema sp. requirió un tiempo mayor, correspondiente a una media de 16 minutos por investigador para ser registrado. Este género presentó una distancia euclídea de 3,8 con respecto a Acropyga sp. y Pheidole sp., cuyo tiempo promedio requerido para su reconocimiento fue de 10 minutos. Los marcados con color naranja, correspondientes a Cyphomyrmex sp. y Pachycondyla sp., evidenciaron en ambos casos un promedio de 12 minutos requeridos para su reconocimiento, sin diferencias entre sí. Por otra parte, para el género Monomorium sp., asociado con marca de color fucsia, fueron necesarios en promedio 23 minutos para su diferenciación por parte de los estudiantes, ya que solo se encontró un individuo durante los muestreos de campo. El color piel requirió en promedio de 25 minutos para el reconocimiento del género Dorymyrmex sp. y 15 minutos para Labidus sp. y Basiceros sp., con una distancia de 5,9 minutos, debido a que Dorymyrmex sp. solo contó con un individuo estudiado. El color marrón, utilizado en los géneros Dolichoderus sp., Gnamptogenys sp., Camponotus sp. y Atta sp., se relacionó con un tiempo promedio de 21 minutos para su diferenciación. Se observó una distancia de 3,8 entre Dolichoderus sp. y los demás géneros, ya que el tamaño de los individuos (Barabag y Jaitrong, 2022) dificulta su diferenciación y solo se hallaron dos individuos durante la investigación, lo cual no permite una fácil memorización.

Figura 3. Distancia entre tiempos de reconocimiento de géneros de hormigas a través de marcas de color

Fuente: elaboración propia.


Los géneros identificados como Gracilidris sp., Nylanderia sp., Crematogaster sp. y Mayaponera sp., relacionados con el color azul celeste, y Tranopelta sp., asociado con azul ártico, requirieron en promedio 18 minutos para su reconocimiento. El género Nylanderia sp. presentó diferencias entre 1,9 y 4,5 respecto a los demás géneros, en los tiempos requeridos, al igual que Mayaponera sp., cuyas distancias con Crematogaster sp. y Gracilidris sp. fueron de 3,7 y 1,1, respectivamente. Gracilidris sp. presentó una distancia de 1,1 minutos frente a Tranopelta sp. y de 3,9 con Crematogaster sp. Por último Crematogaster sp. evidenció diferencias con Tranopelta sp. de 3,7 como distancia euclídea.

La diferenciación de especímenes marcados con el color verde, correspondientes a Typhlomyrmex sp., Paratrechina sp., Solenopsis sp., Odontomachus sp. y Pseudomyrmex sp. requirió un tiempo promedio de 22 minutos para su contraste. Esta marca de color presentó las mismas características del color azul, respecto a distancias entre sus tiempos de reconocimiento, de modo que Typhlomyrmex sp. obtuvo diferencias de 5,6 minutos con Odontomachus sp., de 0,8 con Pseudomyrmex sp. y de 5,2 en relación con Solenopsis sp., valor que fue igual respecto a Paratrechina sp. Asimismo, Solenospsis sp. presentó distancias con Odontomachus sp. y Pseudomyrmex sp. de 2,2 y 4,8 minutos, respectivamente. El tiempo de identificación del género Pseudomyrmex sp. se diferenció del tiempo de identificación de Odontomachus sp. y Paratrechina sp. en 5,3 y 0,8 minutos, comparativamente. Paratrechina sp. solo se distanció de Odontomachus sp. en el mismo valor obtenido para identificar Typhlomyrmex sp. Igualmente, el color negro utilizado para los géneros Azteca sp., Wasmannia sp. y Wadeura sp. se asoció con un tiempo de memoria de 26 minutos, con una distancia de 1,5 entre Azteca sp. y los demás. El género Cardiocondyla sp., marcado con el color gris, presentó un tiempo promedio de reconocimiento por parte de los investigadores de 24 minutos, dado que fue el único género con esta marca de color.

Discusión

La rapidez en el reconocimiento de individuos con marcas de color rojo, pertenecientes a la subfamilia Paraponerinae y los géneros Tapinoma sp., Cheliomyrmex sp., Ectatomma sp., Brachymyrmex sp., Ochetomyrmex sp., Paraponera sp. y Hypopone-ra sp., se asocia con la posibilidad de recordar fácilmente un objeto. Al respecto, Kuhbandner et al. (2015) afirman que puede haber una mayor fijación en las características de los mismos, debido a que este color sirve como señal de estímulo para la supervivencia, al aumentar la atención y mejorar los tiempos de memoria (Chang et al., 2018), gracias a su efecto excitante, como evidencian Kuniecki et al. (2015), quienes encontraron que el uso de señales de color rojo se relaciona con mayor frecuencia con respuestas correctas. No obstante, se requieren más investigaciones que impliquen el uso de objetos, estructuras u organismos pequeños, como las hormigas, en procesos de docencia o investigación, ya que Xia et al. (2022) demostraron que este color se asocia con baja respuesta de las personas en las habilidades de detalle.

El color amarillo, utilizado como marca para la identificación de la subfamilia Dorylinae y los géneros Linepithema sp., Acropyga sp. y Pheidole sp., se relaciona con tiempos cortos de memoria en el momento de reconocer dichas identificaciones, ya que, al ser un color cálido, influye en la capacidad de atención (Dzulkifli y Mustafar, 2013) y la relación con los diferentes objetos observados sobre la retentiva; sin embargo, Cutler et al. (2024) encontraron que, al cambiar de color los objetos que naturalmente son amarillos, la velocidad de reacción para identificarlos es mucho mayor que cuando mantienen el color natural, debido a un procesamiento de información a partir de la atención y de un procesamiento visual del color. Sin embargo, por su parte, Valenti y Firestone (2019) encontraron que la lógica para la identificación depende del color que se haya asociado con determinado objeto a través del tiempo. Esto indica que un periodo más prolongado de uso de marcas de colores puede incrementar las velocidades de reconocimiento, al asociar repetitivamente el mismo color con determinada muestra de individuos.

La subfamilia Pseudomyrmecinae y los géneros Cyphomyrmex sp. y Pachycondyla sp., registrados a partir de la asignación de color naranja, lograron reconocerse con mayor precisión que los marcados con otros colores, ya que este permite recalibrar la memoria (Witzel y Hansen, 2016), debido a su afectación del rendimiento cognitivo, pero, en menor medida, al ser comparado con el color rojo (Brooker y Franklin, 2016). Esto se debe a que los colores cálidos generan una atención ascendente y facilitan el aprendizaje en diferenciación y codificación, lo que coincide con Diachenko et al. (2022), quienes encontraron que los estudiantes universitarios ponen mayor atención al material de aprendizaje que posee estos colores, aunque los efectos de los colores no son iguales para todos los procesos de aprendizaje, como lo exponen Llinares et al. (2021), quienes encuentran que el uso de colores en las paredes o ambientes virtuales sin relación directa con el objeto presenta otro modelo de respuesta.

De igual forma el color fucsia, utilizado como marca de color de la subfamilia Formicinae, hizo parte del proceso de diferenciación y retención de memoria; pero, respecto al género Monomorium sp., no hubo amplia repetición en el ejercicio de identificación, al ser solo un individuo. Sumado a esta particularidad, no se reconocen investigaciones relacionadas con el estudio de este color en el proceso de aprendizaje o la memoria; sin embargo, estudios como el de Olurinola y Tayo (2015) mencionan que los colores cercanos al espectro del fucsia, como parte de los colores cálidos y cromáticos, facilitan la retención de información en mayor medida que los acromáticos.

El color piel, utilizado para la subfamilia Ponerinae y los géneros Dorymyrmex sp., Labidus sp. y Baciseros sp., se asocian a un menor reconocimiento frente a otros colores con contraste más alto (Dzulkifli y Mustafar, 2013). No fue posible contrastar lo obtenido con otros estudios sobre este color, ya que no se reconocen investigaciones que lo incluyan en sus resultados. Esta misma condición corresponde al gris, usado para el género Cardiocondyla sp., ya que Liu et al. (2021) demuestran que el gris o las escalas de grises son adecuadas para el procesamiento cognitivo de textos y, a su vez, que el uso de codificaciones por colores mejora los efectos de atención dividida, así como la percepción, al haber dificultad en una tarea, lo que indica que, para este tipo de procesos que implican memorización de un gran volumen de pequeños objetos o especímenes, el uso de distintivos o marcar de color gris no se recomienda debido a que tienen un bajo impacto en la atención (Sajnani y Chaturvedi, 2021).

El color blanco utilizado con Cephalotes sp. y el negro asignado a los géneros Azteca sp., Wasmannia sp. y Wadeura sp., corresponden a colores fríos, los cuales Sujarwo y Oktaviana (2017) asocian con poca contribución al mejoramiento de la memoria cuando se usan en algunos materiales de apoyo a la docencia. Igualmente, Chang et al. (2018) mencionan que un color como el negro puede tener efectos negativos en el aprendizaje, al ser asociado con sentimientos de tristeza. Sin embargo, Dzulkifli y Mustafar (2013) señalan que estos resultados dependen del uso de determinado color en los procesos de enseñanza y aprendizaje, ya que en las aulas de clase su combinación puede promover un mayor rendimiento en actividades que requieren atención (Llinares et al., 2021).

Las marcas de color marrón, usadas para la subfamilia Myrmicinae y los géneros Dolichoderus sp., Gnamptogenys sp., Camponotus sp. y Atta sp., permitieron un reconocimiento adecuado, pese a que Cai y Wang (2024) afirman que este color tiene poca influencia en la atención, aunque la repetición en el proceso de revisión fortalece la memoria (Zhan et al., 2018). A esto se suma que este color es parte de una asociación que los humanos interpretan con los organismos de la naturaleza (Singh y Srivastava, 2011); aun así, no representa diferencias significativas en los resultados de aprendizaje frente a otros colores, cuando es usado en fondos de texto, según lo concluido por Meusel et al. (2024).

El color azul, asociado a la subfamilia Ectatomminae y los géneros Gracilidris sp., Nylanderia sp., Crematogaster sp., Tranopelta sp. y Mayaponera sp., presenta menor influencia en el aprendizaje (Gole y Pyland, 2022), debido a que se le atribuye relación con la tristeza, como color frío y relajante (Cuvelier-García y Lozada-González, 2022), sumado a que algunas investigaciones, como la de She et al. (2024), evidencian que el uso de este de fondo en herramientas didácticas en clase, como diapositivas usa­das, es menos adecuado para el aprendizaje. Por otra parte, se ha demostrado que aumenta el estado de alerta subjetivo y el rendimiento en tareas basadas en la atención (Elliot, 2015) cuando el espacio físico tiene tonos azules, ya que Nolé et al. (2021) encontraron que tanto hombres como mujeres presentaron un rendimiento significativo en tareas de memoria en aulas de clase simuladas con uso de este color, de forma superior a como pasa con otros, como el amarillo o el morado.

El color verde, correspondiente a la subfamilia Ectatomminae y los géneros Typhlomyrmex sp., Paratrechina sp., Solenopsis sp., Odontomachus sp. y Pseudomyrmex sp., se relacionó con tiempos de reconocimiento rápido, superando al azul y el marrón, aspecto que coincide con investigaciones que demuestran un estímulo cerebral inferior frente al generado por colores como el rojo y amarillo, pero superior al azul (Liu et al., 2022), ya que no hace parte de los colores considerados cálidos (Chang et al., 2018), pero presenta efectos en la creatividad y el rendimiento académico (Gareca y Villarpando, 2017). A propósito, Husein y Salim (2021) los asocian con sentimientos de orgullo, paz y satisfacción a partir de la precepción de estudiantes universitarios.

Finalmente, al contrastar los resultados con experiencias similares, no se reconocieron estudios sobre el uso de los colores como estrategia pedagógica para procesos de reconocimiento y memorización de objetos o especímenes pequeños; sin embargo, se pudo evidenciar que la asociación forma-color fortalece la memoria (Walker y Cuthbert, 1998), ya que los integrantes de esta investigación no reconocían nombres científicos de las hormigas, pero las diferenciaban morfológicamente, asociándolas con precisión a las marcas de color, principalmente aquellas con colores cálidos asociados a la memorización (Griber y Delov, 2023); sin embargo, deben realizarse más estudios similares, ya que la repetición de las observaciones influye significativamente en la memorización.

Conclusiones

El sentido educativo del uso de marcas de colores como estrategia didáctica en procesos de aprendizaje por descubrimiento se basa en el mejoramiento de la capacidad de memoria. Esto demuestra que puede ser una herramienta adecuada para estudiantes sin formación previa en determinada área específica durante actividades de investigación que requieren concentración y retentiva. Esta afirmación se encuentra respaldada por diferentes estudios, los cuales confirman que la selección adecuada de colores mejora los procesos de enseñanza y aprendizaje en áreas de conocimiento que requieren alto peso visual y formas de aprendizaje mediante diferentes modalidades.

Se encontró asimismo que la repetición aumenta el rendimiento cognitivo, al fortalecer la capacidad de memoria episódica y semántica. Esto sugiere que la persistencia contribuye a la memoria y que, al refrendarse la información relacionada con el color y la forma, se facilita la construcción de representaciones mentales como aprendizaje significativo en contextos científicos y académicos en áreas de la producción y salud animal, biología y agroecología.

Las herramientas didácticas basadas en colores deben considerarse a partir de la evidencia, debido a que cada uno tiene un efecto pedagógico, por lo cual decidir el color y su tipo de uso depende del espacio académico, el nivel epistémico y el objetivo que se busca dentro de la docencia, la investigación o la extensión.

El estudio generó resultados que corroboran la importancia de comprender las condiciones sensoriales de forma sistémica en todas las actividades inherentes al desarrollo de contenidos o en procesos de aprendizaje por descubrimiento, especialmente en programas de formación en ciencias agropecuarias, donde confluyen muchas disciplinas. Esto genera la necesidad de aplicar estrategias pedagógicas innovadoras para estimular la adquisición de conocimiento en las generaciones presentes y futuras, cuya capacidad de concentración se empobrece continuamente con el uso inadecuado de herramientas tecnológicas y redes sociales.


Referencias

Álvarez, R. E. A. (2021). La entomología cultural como entomología cultural como alternativa para el desarrollo de las competencias científicas y la conservación de las especies en zona rural. [Tesis de Maestría de Enseñanza de las Ciencias Exactas y Naturales, Universidad Nacional de Colombia]. https://repositorio.unal.edu.co/handle/unal/80478

Andersen, A. N. (2021). Using ants as bioindicators: multiscale issues in ant community ecology. Ecology and Society, 7(1), 1-14. https://doi.org/10.5751/ES-00014-010108

AntCat (2024). AntCat - An Online Catalog of the Ants of the World. https://www.antcat.org/

AVMA - American Veterinary Medical Association. (2020). American Veterinary Medical Association guidelines for the euthanasia of animals. AVMA.

Barabag, Z. y Jaitrong, W. (2022). A new species of the ant Genus Dolichoderus Lund, 1831 (Hymenoptera: Formicidae) from Thailand. Sociobiology, 69(1). https://doi.org/10.13102/sociobiology.v69i1.6247

Bello, F. (2021). Entomología médica y veterinaria. Revista de Medicina Veterinaria, 7(43), 7-12. https://doi.org/10.19052/mv.vol1.iss43.1

Betancur, P. B., Rodríguez, L. C. y Garzón, G. M. (2015). Línea base para el monitoreo de la sostenibilidad de los siste­mas productivos agropecuarios en el Caquetá-2072. Sinchi, Minambiente.

Borowiec, M. L., Moreau, C. S. y Rabeling, C. (2021). Ants: phylogeny and classification. En Starr, C. K. (ed.), Encyclo­pedia of social insects (pp. 1-18). Springer Cham.

Brady, T. F., Stõrmer, V. S. y Álvarez, G. A. (2016). Working memory is not fixed-capacity: More active storage capa­city for real-world objects than for simple stimuli. Proceedings of the National Academy of Sciences of the United States of America, 773(27), 7459-7464. https://doi.org/10.1073/pnas.1520027113

Bravo, P. A. M. (2020). La ganadería en Colombia. GIZ. https://www.giz.de/en/downloads/GIZ_CIAT_Ganaderia-Pag_sencillas_web.pdf

Brédart, S. (2019). Strategies to improve name learning: A review. European Psychologist, 24(4), 349-358. https://doi.org/10.1027/1016-9040/a000363

Brooker, A. y Franklin, A. (2016). The effect of colour on children's cognitive performance. British Journal of Educational Psychology, 86(2), 241-255. https://doi.org/10.1111/bjep.12101

Cabrera, D. G. C., Sánchez, R. J. A. y Ponce de León, L. D. (2022). Macrofauna edáfica: composición, variación y utilización como bioindicador según el impacto del uso y calidad del suelo. Acta Botánica Cubana, 227, 21.

Cai, P. y Wang, J. (2024). The effect of background colors of learning materials on memory: evidence from Chinese characters. Reseacrh Square, 1-18. https://doi.org/10.21203/rs.3js-5266192/v1

Cao, R., Brunner, P., Chakravarthula, P. N., Wahlstrom, K. L., Inman, C., Smith, E. H., Li, X., Mamelak, A. N., Brandmeir, N. J., Rutishauser, U., Willie, J. T. y Wang, S. (2025). A neuronal code for object representation and memory in the human amygdala and hippocampus. Nature Communications, 76(1), 1510. https://doi.org/10.1038/s41467-025-56793-y

Castiblanco, R. A. M. y Murcia, R. R. Y. (2019). La teoría del color como herramienta lúdica para la interpretación discursiva y seguimiento de instrucciones, en niños de grado tercero de primaria. [Trabajo de especialización en Pedagogía de la Lúdica, Fundación Universitaria Los Libertadores]. https://repository.libertadores.edu.co/server/api/core/bitstreams/f771c4d9-5f0d-4df7-b3bf-cfe081019661/content

Chang, B., Xu, R. y Watt, T. (2018). The impact of colors on learning. [Adult Education Research Conference, 2018 Conference Proceedings, Victoria, BC Canada].

Chowdhury, S., Dubey, V. K., Choudhury, S., Das, A., Jeengar, D., Sujatha, B., Kumar, A., Kumar, N., Semwal, A. y Kumar, V. (2023). Insects as bioindicator: A hidden gem for environmental monitoring. Frontiers in Environmental Science, 77 (marzo), 1-16. https://doi.org/10.3389/fenvs.2023.1146052

Cutler, A., Rivest, J. y Cavanagh, P. (2024). The role of memory color in visual attention. Attention, Perception, and Psychophysics, 86(1), 28-35-https://doi.org/10.3758/s13414-023-02714-4

Cuvelier-García, M. y Lozada-González, M. (2022). El color y las emociones en infantes de edad preescolar. Legado de Arquitectura y Diseño, 77(32), 109. https://doi.org/10.36677/legado.v17i32.15936

Diachenko, I., Kalishchuk, S., Zhylin, M., Kyyko, A. y Volkova, Y. (2022). Color education: A study on methods of influence on memory. Heliyon, 8(11), en607. https://doi.org/10.1016/j.heliyon.2022.e11607

Dzulkifli, M. A. y Mustafar, M. F. (2013). The influence of colour on memory performance: A review. The Malaysian Journal of Medical Sciences, 20(2), 3-9.

Eldridge, D. J., Oliver, I., Val, J., Travers, S. K. y Delgado-Baquerizo, M. (2020). Grazing and aridity have contrasting effects on the functional and taxonomic diversity of ants. Basic and Applied Ecology, 48 (julio), 73-82. https://doi.org/10.1016/j.baae.2020.07.003

Elliot, A. J. (2015). Color and psychological functioning: A review of theoretical and empirical work. Frontiers in Psychology, 6 (abril), 1-8. https://doi.org/10.3389/fpsyg.2015.00368

Feltran-Barbieri, R. y Féres, J. G. (2021). Degraded pastures in Brazil: Improving livestock production and forest restoration. Royal Society Open Science, 8(7), 15. https://doi.org/10.1098/rsos.201854

Fernández, F., Guerrero, R. J. y Delsinne, T. (eds.) (2019). Hormigas de Colombia. Universidad Nacional de Colombia.

Gareca, M. y Villarpando, H. (2017). Impacto de las áreas verdes en el proceso de enseñanza aprendizaje. Revista Ciencia, Tecnología e Innovación, 74(15), 877-892.

Gholami, M., Rahimi, A. y Dorri, E. R. (2016). A reflection on null curriculum. Institute of Integrative Omics and Applied Biotechnology Journal, 7 (octubre), 218-223.

Gole, G. y Pyland, K. (2022). The innate influence of colors on learning. Journal of Student Research, 77(4), 1-4. https://doi.org/10.47611/jsrhs.v11i4.3778

González, R. R. y Flores, M. D. (2023). La reflexión metodológica en la investigación. Diálogos sobre Educación, 74(26), 1-5. https://doi.org/10.32870/dse.v0i26.1320

González, J. D. A. y Hernández, S. O. A. (2021). Psicología educativa. Editorial Bonaventuriana.

Groß, J., Langstein, J., Paul, J. y Ritter, E. (2020). Identification of Ants. Development of the learner-oriented digital tool ID-Logics. World Journal of Chemical Education, 8(1), 21-28. https://doi.org/10.12691/wjce-8-1-3

Griber, Y. A. y Delov, A. A. (2023). The effect of color on short-term memory performance. Perspektivy Nauki i Obrazovania, 65(5), 500-518. https://doi.org/10.32744/pse.2023.5.29

Hidalgo, A. J. D. (2020). Identificación de las hormigas presentes en Cundinamarca a través de una clave dicotómica a partir de grupos funcionales. [Trabajo de Licenciatura en Biología Universidad Pedagógica Nacional].

Husein, H. A. y Salim, S. S. (2021). The impact of colour on estudent's perception in learning spaces. Tikrit Journal of Engineering Sciences, 28 (junio), 33-43. https://doi.org/10.25130/tjes.28.2.03

Khan, J. y Liu, C. (2020). The impact of colors on human memory in learning English collocations: Evidence from South Asian tertiary ESL students. Asian-Pacific Journal of Second and Foreign Language Education, 5(1), 1-10. https://doi.org/10.1186/s40862-020-00098-8

Khazieva, E., Verburg, P. H. y Pazúr, R. (2022). Grassland degradation by shrub encroachment: Mapping patterns and drivers of encroachment in Kyrgyzstan. Journal of Arid Environments, 207, 1-11. https://doi.org/10.1016/jj.jaridenv.2022.104849

Kuniecki, M., Pilarczyk, J. y Wichary, S. (2015). The color red attracts attention in an emotional context. An ERP study. Frontiers in Human Neuroscience, 9 (abril), 1-14. https://doi.org/10.3389/fnhum.2015.00212

Kim, D., Cho, Y. B., Kim, J. L., Hong, E. J., Kim, C., Cha, J. Y. y Han, Y. G. (2021). Analysis of capture efficiency of pitfall traps for the National Ecosystem Survey of Korea. Journal of Asia-Pacific Biodiversity, 74(3), 333-340. https://doi.org/10.1016/jjapb.2021.07.005

Kippen, K. (2018). A Learning Strategy for Gen Z. Chief Learning Officer. https://www.clomedia.com/2018/09/21/a-learning-strategy-for-gen-z/

Kuhbandner, C., Spitzer, B., Lichtenfeld, S. y Pekrun, R. (2015). Differential binding of colors to objects in memory: Red and yellow stick better than blue and green. Frontiers in Psychology, 6 (marzo), 1-11. https://doi.org/10.3389/fpsyg.2015.00231

Kumi, R., Conway, C., Limayem, M. y Goyal, S. (2012). Learning in color: How color and affect in fluence learning outcomes. IEEE Transactions on Professional Communication, 56(1), 1-14. https://doi.org/10.1109/TPC.2012.2208390

LEUA- Laboratorio de Entomología Universidad de la Amazonia. (2019). Lineamientos para la curaduría de los especímenes depositados en la colección entomológica y otras disposiciones para el funcionamiento del Laboratorio de Entomología Universidad de la Amazonia - LEUA. Universidad de la Amazonia.

Li, X., Xiong, Z., Theeuwes, J. y Wang, B. (2020). Visual memory benefits from prolonged encoding time regardless of stimulus type. Journal of Experimental Psychology, 46(10), 1998-2005. https://doi.org/10.1037/xlm0000847

Liew, T. W., Tan, S., Gan, C. y Pang, W. M. (2022). Colors and learner's gender evoke different emotional and cognitive effects in multimedia learning. Human Behavior and Emerging Technologies, 1-15. https://doi.org/https://doi.org/10.1155/2022/1235732

Liu, Y., Ma, W., Guo, X., Lin, X., Wu, C. y Zhu, T. (2021). Impacts of color coding on programming learning in multimedia learning: Moving toward a multimodal methodology. Frontiers in Psychology, 72 (diciembre), 1-13. https://doi.org/10.3389/fpsyg.2021.773328

Liu, C., Zhang, Y., Sun, L., Gao, W., Zang, Q. y Li, J. (2022). The effect of classroom wall color on learning performance: A virtual reality experiment. Building Simulation, 75(12), 2019-2030. https://doi.org/10.1007/s12273-022-0923-y

Llinares, C., Higuera-Trujillo, J. L. y Serra, J. (2021). Cold and warm coloured classrooms. Effects on students' attention and memory measured through psychological and neurophysiological responses. Building and Environment, 796 (marzo), 107726. https://doi.org/10.1016/j.buildenv.2021.107726

MEN - Ministerio de Educación Nacional. (2003). Resolución 3458 de 30 de diciembre. Por la cual se definen las características específicas de calidad para la oferta y desarrollo de los programas de formación profesional en Agronomía, Veterinaria y Afines. https://www.mineducacion.gov.co/1621/articles-86406_Archivo_pdf.pdf

Meusel, F., Scheller, N., Rey, G. D. y Schneider, S. (2024). The influence of content-relevant background color as a retrieval cue on learning with multimedia. Education and Information Technologies, 29(12), 16051-16072. https://doi.org/10.1007/s10639-024-12460-1

Mohammad, A. L. (2022). The effectiveness of using color-coding in teaching grammar for female Saudi EFL learners in KSA. International Journal of English Language Education, 70(1), 21. https://doi.org/10.5296/ijele.v10i1.19956

Nash, M. S., Bradford, D. F., Franson, S. E., Neale, A. C., Whitford, W. G. y Heggem, D. T. (2004). Livestock grazing effects on ant communities in the eastern Mojave Desert, USA. Ecological Indicators, 4, 199-213. https://doi.org/10.1016/j.ecolind.2004.03.004

Nolé, M. L., Higuera-Trujillo, J. L. y Llinares, C. (2021). Effects of classroom design on the memory of university students: From a gender perspective. International Journal of Environmental Research and Public Health, 78(17), 1-17. https://doi.org/10.3390/ijerph18179391

Olurinola, O. y Tayo, O. (2015). Colour in learning: It's effect on the retention rate of graduate students. Journal of Education and Practice, 6(14), 1-6.

Ortiz, H. G. (2025). El color. Un facilitador didáctico. Revista de Psicología, 1-24. https://www.uv.mx/psicologia/files/2014/09/el-color-un-facilitador-didactico.pdf

Paiva, I. G., Auad, A. M., Veríssimo, B. A. y Silveira, L. C. P. (2020). Differences in the insect fauna associated to a monocultural pasture and a silvopasture in Southeastern Brazil. Scientific Reports, 70(1), 1-16. https://doi.org/10.1038/s41598-020-68973-5

Peña, L. C. J. y Vargas, P. L. (2020). La práctica profesional, retos y desafíos para el apoyo organizacional. Centro Editorial Uniminuto.

Peña, R. L. G. (2023). Curaduría de las hormigas del bosque seco tropical en Montes de María y Serranía de Piojó, Colombia. Universidad del Magdalena.

Pinchao, B. L. E., Rosero, A. R. y Montenegro, G. A. (2019). La relación investigación-docencia y su incidencia en la calidad educativa. Unimar, 37(1), 13-33. https://doi.org/10.31948/Rev.unimar/unimar37-1-art1

Pinto, T. (2023). Tapinoma melanocephalum (Fabricius, 1793) (Hymenoptera: Formicidae: Dolichoderinae), new to Portugal. Boletín de la Sociedad Entomológica Aragonesa, 73 (enero), 141-142.

Quintero, C. J., Munévar, M. R. A. y Munévar, Q. F. I. (2008). Semilleros de investigación: una estrategia para la formación de investigadores. Educación y Educadores, 77(1), 18.

Radnan, G. N. y Eldridge, D. J. (2018). Ants respond more strongly to grazing than changes in shrub cover. Land Degradation and Development, 29(4), 907-915. https://doi.org/10.1002/ldr.2911

Raphelson, S. (2014). From GIs To Gen Z (Or Is It iGen?): How generations get nicknames. NPR Special Series New Boom, 6 de agosto. https://www.npr.org/2014/10/06/349316543/don-t-label-me-origins-of-generational-names-and-why-we-use-them

Sajnani, V. y Chaturvedi, S. (2021). Influence of colour on memory. The International Journal of Indian Psychology, 9(1), 1-10. https://ijip.in/pdf-viewer/?id=33349

Sanabria-Blandón, M. C. y Chacón, U. P. (2011). Hormigas cazadoras en sistemas productivos del piedemonte amazónico colombiano: diversidad y especies indicadoras. Acta Amazónica, 47(4), 503-512. https://doi.org/10.1590/S0044-59672011000400008

Schmidt, F. A. y Solar, R. R. C. (2010). Hypogaeic pitfall traps: Methodological advances and remarks to improve the sampling of a hidden ant fauna. Insectes Sociaux, 57(3), 261-266. https://doi.org/10.1007/s00040-010-0078-1

She, L., Wang, Z., Tao, X. y Lai, L. (2024). The impact of color cues on the learning performance in video lectures. Behavioral Sciences, 74(7), 1-12. https://doi.org/10.3390/bs14070560

Singh, N. y Srivastava, S. K. (2011). Impact of colors on the psychology of marketing. A comprehensive over view. Management and Labour Studies, 36(2), 199-209. https://doi.org/10.1177/0258042X1103600206

Spain, J. M. y Gualdrón, R. (1991). Degradación y rehabilitación de pasturas. En Establecimiento y renovación de pasturas: conceptos, experiencias y enfoques de la investigacion (pp. 269-283). CIAT - Centro Internacional de Agricultura Tropical.

Sujarwo, S. y Oktaviana, R. (2017). Pengaruh Warna Terhadap Short Term Memory Pada Siswa Kelas VIII Smp N 37 Palembang [El efecto del color en la memoria a corto plazo en estudiantes de octavo grado de la Escuela Primaria N.° 37 de Palembang]. Psikis: Jurnal Psikologi Islami, 3(1), 33-42. https://doi.org/10.19109/psikis.v3i1.1391

Valenti, J. J. y Firestone, C. (2019). Finding the "odd one out": Memory color effects and the logic of appearance. Cognition, 797 (octubre), 103934. https://doi.org/10.1016/j.cognition.2019.04.003

Vázquez, B. N., Vázquez-Guillamet, L. y Gómez-Jiménez, F. (2024). ¿Memorizar o aprender a aprender? El reto de la formación universitaria en el siglo XXI. Revista de la Fundación Educación Médica, 27(3), 105. https://doi.org/10.33588/fem.273.1338

Vendramini, J. M. B., Dubeux, J. C. B. y Silveira, M. L. (2014). Nutrient cycling in tropical pasture ecosystems. Revista Brasileira de Ciencias Agrarias, 9(2), 308-315. https://doi.org/10.5039/agraria.v9i2a3730

Walker, P. y Cuthbert, L. (1998). Remembering visual feature conjunctions: Visual memory for shape-colour associations is object-based. Visual Cognition, 5(4), 409-455. https://doi.org/10.1080/713756794

Witzel, C. y Hansen, T. (2016). Memory effects on color perception. En Handbook of Color Psychology (pp. 641-659). Cambridge University Press. https://doi.org/10.1017/cbo9781107337930.032

Xia, G., Henry, P., Li, M., Queiroz, F., Westland, S. y Yu, L. (2022). A comparative study of colour effects on cognitive performance in real-world and VR environments. Brain Sciences, 72(1-33). https://doi.org/10.3390/brainsci12010031

Yépez, V. C. E., Lascano, H. J. M., Jaramillo, A. B. A. y Lalangui, S. R. G. (2024). Aprendizaje por descubrimiento: una opción metodológica para estimular el razonamiento indagatorio del discente en Ciencias Naturales. Latam, 5(5), 1653-1664. https://doi.org/10.56712/latam.v5i5.2712

Zhan, L., Guo, D., Chen, G. y Yang, J. (2018). Effects of repetition learning on associative recognition over time: Role of the hippocampus and prefrontal cortex. Frontiers in Human Neuroscience, 72 (julio), 1-14. https://doi.org/10.3389/fnhum.2018.00277



Inicio